キャラクターのセットアップ Unity の標準アセットに含まれている ThirdPersonCharacter の3Dモデル Ethan はマテリアルカラーがグレーになっていますが、 Asset Store で提供されている サンプルアセット Standard Assets for Unity 46 ではマテリアルカラーが設定された Ethanアセット:キャラクター素材/人体パーツ/素体 (Human Parts / Materials) Unity アセット:岩石/地形/地面マテリアル (Rocks / Terrain / Ground Materials) Unity アセット:Substance マテリアル Unity Barracuda Unity Substance マテリアルを使う方法 Unity Unityで標準アセットのEthanのようにキャラクターを動かす Unity3D Unityはたまに弄るだけなのですが、GameAssetStudioのフリーのキャラクター「速水 太一」を標準アセットのEthanのように動かせたら楽しそうだな~、ということで試してみました。
Unity講座 7時限目 Unityを使った会話画面の実装 ソフィーのunity講座
Unity 2d キャラクター アセット
Unity 2d キャラクター アセット-3D モデル/キャラクター/トゥーン Tweet アセットストアで詳細を見るFind the best 3D キャラクター assets & packs for your gaming project Elevate your workflow with Unity Asset Store's toprated assets



Unity講座 7時限目 Unityを使った会話画面の実装 ソフィーのunity講座
Unity AssetStoreまとめ 日替わりタイムセールの記事 UnityAssetStoreJapan 初心者おすすめアセットなどを紹介している 参考 Unite 17 Tokyo17年の注目アセット100連発 Unite Tokyo 18バーチャルr電脳少女シロがご紹介する「18年の注目アセット100連発Tafi のアセットに組み込まれたパワフルなキャラクターシステムは、Unity で使うことを想定した完璧な作りになっています。このキャラクターシステムには以下のような特徴があります。 リアルな話し方や感情を表現するための表現や音声素材 Motion Library は、モーションアセット用の便利なマーケットプレイスです。 これを使用すると、AAA 品質のキャラクターアニメーションに Unity エディターからネイティブにアクセスすることができます。
「ユニティちゃん」は 、Unity Technologies Japan が提供する開発者のためのオリジナルキャラクター。 ゲームエンジン「Unity」を使っている開発者向けに、キャラクターを自由に設定できるように 利用規約に準じる形でアセット(素材)として無料配布 。1本目はキャラの差し替えです。 参考使ったテンプレート2D Flexible Platformer Controllerhttps//assetstoreunitycom/packages/templates/systems Model 3D キャラクター Unity Asset Store Elevate your workflow with the UnityChan!
キャラクター(人間)を簡単(?)に動かす事のできる、サードパーソンコントローラーアセット 、その名も 「Third Person Controller」 (そのまま)の紹介です。 ※同じ名前でInvector製の「Third Person Controller」がありますが、この記事はOPSIVE版の紹介です(ややこし Unity のおすすめ キャラクター(19/09更新)をまとめてみました。 無限にある Asset Store のおすすめをまとめるので結構なボリュームになってしまいましたが、だれかのお役に立てていれば幸いです。 Amane Kisorachan(FREE ver)Find this & other キャラクター options on the Unity Asset Store Elevate your workflow with the UnityChan!



Q Tbn And9gcqgdrhskequ31qcnqbrpqesjrij0kbyjgrpfpzxebi1enz1hmhh Usqp Cau



Game Creator Player Characterの作成と設定 Unityアセット ゲーム開発 Ver2
unityで格ゲーを作る事のできるアセット 「Universal Fighting Engine」 を使い始めました。 そのメモを記述します。 このエンジンで「Fight of Gods」(ファイトオブゴッド)という市販もされているゲームも作られています。 まとめ 今回は、Unityでプレイヤーキャラクターを配置&操作する手順について紹介をしました。 Unityのスタンダードアセットを使用しているという条件ですが、以下の流れでキャラクターを操作できる様にしました。 今回のプレイヤー操作の流れ Unityの アセット説明(機械翻訳) Unity 561以降のバージョンが必要 モバイル環境に合わせたJrpgスタイルの村のアセット。 9 npcキャラクターモデリングアニメーション 6建物モデリングアニメーション その他の支柱と背景 トゥーンシェイダー(ライトなし)



フォント Unity マニュアル



Unity講座 7時限目 Unityを使った会話画面の実装 ソフィーのunity講座
ZENRIN City Asset Seriesは、Unityでのゲーム開発に利用可能な3D都市モデルアセットです。 実際の街並みを基にデータ化しているので、ゲームの中にリアルな街を仮想空間として再現できます。 実用的な様々なエフェクトやキャラクター等のモデルデータが同梱 Unityのおすすめアセット 7選(UI・GUI編) Unityのおすすめアセット 4選(スクリプティング) Unityのおすすめアセット 5選(モバイルネイティブ機能) Unityのおすすめアセット 7選(モデリング) Unityのおすすめアセット 50選 ゲームジャム(GameJam) ハッカソン(Hackathon) 人気のモデル(キャラクター) Unity:おすすめキャラクター12選(可愛い女性編) Unity Unityのおすすめアセット 4選(スクリプティング) Unityのおすすめアセット 5選(モバイルネイティブ機能) Unityのおすすめアセット 7選(モデリング) Unityのおすすめアセット 50選 ゲームジャム(GameJam) ハッカソン(Hackathon) 人気のモデル(キャラクター) Unity:おすすめキャラクター12選(可愛い女性編) Unity:おすすめキャラクター10選(綺麗



アセットバンドルの依存性 Unity マニュアル



3dのアニメーションで詰まったり げんとめブログ
今回は、Unity AssetStoreに登録されている、可愛い(kawaii)女性キャラクターを一通り確認し独断と偏見にて厳選させていただきました。 正直、単純に可愛い子が見たい!って気持ちです(笑) それではさっそくご紹介させていただきます!! おすすめ美人なキャラクター 15 Game Asset Studioのキャラクターモデル https//wwwassetstoreunity3dcom/jp/#!/search/page=1/sortby=popularity/query=publisher2998 Unityのトゥーンモデルアセットといえば、GameAssetStudioさんのモデルです。 記憶が正しければUnity3の頃からあります。 各モデルそれぞれポリゴン数の異なる3バージョン(Hi, Middle,Model asset from unitychan!



Unity Asset Vertexmotion Or Pro Supernalmatch



Asset Store Publisher ポータル Unity マニュアル
キャラクターの最終デザインが出来上がり、チーム全体の承認を得たあと、私たちは実際に使うアセットの制作に入りました。 私たちはフリーの 3D アーティスト Alex Ponomarev と一緒に、ZBrush でハイポリゴンのスカルプトを制作しました。 Find this & other キャラクター options on the Unity Asset Store Get the Easy FPS package from Mario Haberle and speed up your game development process アセット アニメーションはゲームのキャラクターに命を吹き込む大切な要素です。主人公、まるで意思を持ったように動く NPC、プレイヤーの行く手を阻む狂暴な敵など、どんなキャラクターにもアニメーションは必要です。そこで、優れた作品を多数公開している 3 つのパブリッシャー、Explosive、Kevin



Unity Veryanimationでvroidモデルを撮影する方法 Vrai Blog



Unityのおすすめアセット 4選 ai編 Unity Assetstoreおすすめ情報
アセットストアの上の方にあるメニューのCategoriesから該当するものを探します。 ここで、3d→キャラクター→ヒューマノイド と選択し、Sort byをPrice(Low to High)で並べ替え、無料のものを探してクリックします。 キャラクターをインポートすると2D キャラクター Whether you're looking to build an RPG, side scroller, or anything else you dream up, Unity has the assets to expand your gaming project with our collection of 2D characters and sprites Buy or download free 2D models or sprites of humans, creatures, robots and more Find more options on our 2D textures and environments pagesUnity 春のアセット大セール 21 本日より 4 月 30 日(日本時間 5 月 1 日 15 時 59 分)まで、500 種類を超えるアセットストアのベストセラーアセットを 50%オフで購入できるセールを開催いたしま



Unity用アセット シンプルuiセット を公開しました くろくまそふと



16日後にunityでゲームが完成するブログ9日目 インポート 導入 みけ Miyake Aya Note
コーゲンシティ・オールスターズ キャラクター立ち絵パック Vol2 アドベンチャーゲームやノベルゲームでの使用を想定したキャラクター立ち絵素材集第二弾です! 収録キャラクターはトーコ、茅野まりえ、ジャック・ブラウンの三名。ヒューマノイドアセットのエクスポートの準備 Unity のヒューマノイドアニメーションシステムとリターゲティングの利点をフルに活用するために、 リグ と スキン のヒューマノイドタイプのメッシュが必要です。 キャラクター モデル は 3D モデリングAsset Store Team Unity 春のアセット大セール 21 本日より 4 月 30 日(日本時間 5 月 1 日 15 時 59 分)まで、500 種類を超えるアセットストアのベストセラーアセットを 50%オフで購入できるセールを開催いたします。



1



1
Unityのおすすめアセット 7選(UI・GUI編) Unityのおすすめアセット 4選(スクリプティング) Unityのおすすめアセット 5選(モバイルネイティブ機能) Unityのおすすめアセット 7選(モデリング) Unityのおすすめアセット 50選 ゲームジャム(GameJam) ハッカソン(Hackathon) 人気のモデル(キャラクター) Unity:おすすめキャラクター12選(可愛い女性編) Unity 今回はUnityの2Dゲームを割と簡単に作れる 2D Game Kitで、キャラクターの差替を行ってみます。 2D Game Kit チュートリアルは翻訳済み キャラクターの差替方法 前提:必要なアニメーションの一覧 ポイント1:スプライトの大きさを調整 ポイント2:スプライトの中心点を調整 ポイン トップ > #Unity > 無料化アセットキャラクターの歩き&走りアニメーションをUnityエディタ内で作ろう! 腕の振り、足の運び方を"パスライン"で編集してAnimation Clipで出力する歩行アニメツール「Charanim3D」



1



Unityの集い In大阪 Lt Unity認定試験 プログラマ を受験しました
このアセットは、 一般的なナイト、大剣使い 。 後、 弓矢使い、魔法使い の4つの キャ ラク ターと



3d Character Dummy キャラクター Unity Asset Store



Unity ゆにてぃ で車を動かしてみよう



無料で使える素材 パーツ も多い ゲーム制作に便利なアセットストア Unityゲーム制作 No システム No ライフ



世界最大のモーションアセット マーケットプレイスにアクセスしよう Unity Blog



一年間unity Asset Storeでアセットを売ってみた結果 Speaker Deck



Unity ゲームエンジン Wikipedia



Mercenary Low Poly Assassin キャラクター Unity Asset Store



Unity 初心者にオススメキャラクター無料アセット6選 Asset編 Unityでゲーム アプリ開発



Unity おすすめの無料アセットまとめ 19年版 くろくまそふと



Character Change In Unity Project



Unityゲームシーン上でキャラクターオブジェクトを切り替えて表示 非表示にするスクリプト 梅しらす ひたすら楽してゲーム制作 Note



Zombie Slaughter 3d キャラクター Unity Asset Store



はじめの一歩に使いたいunityアセットストア トップダウンロードアセットの紹介 日々の戯言



Unity Adventure Creatorチュートリアル Mecanimベースのキャラクター作成 Part4 Corevale コアベイル ただいまゲーム制作中



Unityスタンダードアセットのキャラクターの使い方 Unityの使い方 初心者からわかりやすく



Unity公式 スマッシュヒット サマーセール第5週目は日本時間7 27の15 59まで Assetstore Jp Nitter



Clothの服を着せたキャラクターをtpsコントローラで動かす Unityの使い方 初心者からわかりやすく



スタンダードアセットを改変してtpsキャラとカメラの移動 回転方式を変える Unityの使い方 初心者からわかりやすく



ららマジでしかできない キャラクターアセット最適化事例



Unityのスタンダードアセットのcarを使って車で地面を走る Unityを使った3dゲームの作り方 かめくめ



Game Creator Player Characterの作成と設定 Unityアセット ゲーム開発 Ver2



Unity 標準アセットのthirdpersoncharacterを改造して通常の移動を歩行に変更 Corevale コアベイル ただいまゲーム制作中



新作アセット 歩行アニメーションをリアルタイムで自動生成 人間らしい自然な歩行アニメに4年かけて開発した日本作家によるアニメーションツールが新登場 Smartrig Biped Unity Assetstoreまとめ



開発日記 昔書いたunityのソースコードがひどかったので晒して突っ込んでみた件 ゴマちゃんフロンティア



Unityのスタンダードアセットの色々なカメラを使う Unityの使い方 初心者からわかりやすく



一年間unity Asset Storeでアセットを売ってみた結果 Speaker Deck



17年にgamejamで使って助かったと言われたアセット50選



Blender Unity 複数モデルを合成して改変モデリング ゲームの作り方



キャラクターを作ればゲームの目的が見えてくる



Unity アセットにラベルを付けて管理する方法



Blender Unity 複数モデルを合成して改変モデリング ゲームの作り方



Unity Obi Fluidを使ってみる3 液体を白くする2 別アプローチ アセット Gamebox



Unity Asset Storeを使う時注意すべき点 ゲームの作り方



キャラクター Naninovel



キャラクター Naninovel



Unityアセットの新着情報 21 04 28 Unity Assetstoreおすすめ情報



ゲームツクール 第9回 無料アセットでゲームを楽しくしよう



Game Creator Player Characterの作成と設定 Unityアセット ゲーム開発 Ver2



Unity 可愛い女の子が簡単に作れるアセット Customizable Anime Girl Beta Nobushiueshi



Unity Asset 無料で使えるリアルなゾンビキャラクター Modern Zombie Free Corevale コアベイル ただいまゲーム制作中



初めてのunity 3 キャラクターを表示しよう ゲーム作りラボ



Unityアセット販売の真実



Unity 標準アセットのthirdpersoncharacterを改造して通常の移動を歩行に変更 Corevale コアベイル ただいまゲーム制作中



Unityのおすすめアセット 7選 モデリング Unity Assetstoreおすすめ情報



Vroid キャラクターの作成方法とunityで操作する方法 Cgメソッド



Unityのおすすめアセット 4選 アニメーション編 Unity Assetstoreおすすめ情報



Ghost Lady S1 Assassin キャラクター Unity Asset Store



Unityのmecanimでキャラクターを動かす Qiita



Unity キャラクターコントローラーテンプレートアセット Third Person Motion Controller Qiita



Unityでタイムラインを使ってゲームのイベントシーンの動きを作成してみる Unityを使った3dゲームの作り方 かめくめ



Character Change In Unity Project



ラグドールウィザード Unity マニュアル



Birthday Bonanza Sale その1 ビジュアルスクリプト テキスト拡張 パーティクル拡張 2dカメラ Unity Assetstoreまとめ



ルートモーションの仕組み Unity マニュアル



Catch Up With The Latest Creative News From The Unity Blog Spring 18 Unity



モデルの形状からアセットを検索したり シーン上で3dモデルをプレビューしたり出来るunity Visual Search Unity アセット 3 Kanのメモ帳



Unity Asset Storeに出してみよう パブリッシャー登録 Section31



任意のキャラでアニメーションが確認でき 1アニメごとの購入も出来るmotion Library Unity アセット 3 Kanのメモ帳



Assetbundleとアプリ本体のアセット重複を防ぎたい Kayac Engineers Blog



Evil Doll 3d キャラクター Unity Asset Store



Unityのおすすめアセット 5選 カメラ編 Unity Assetstoreおすすめ情報



超個人的 Unity初心者におススメするアセット一覧 Qiita



Unity Asset Storeに申請する Weathervane Note



Unity シーン再生中にオブジェクトを調整し シーン再生終了時も調整内容を保持する テラシュールブログ



Character Controller Unity マニュアル



Unityで三人称視点のキャラクターコントローラを作ってみよう 第1弾 Jean Marc Pelletier



Unity ゲームの作り方 009 Iphoneでモーションキャプチャー Tdpt Indie Game 新世界



Game Creator Player Characterの作成と設定 Unityアセット ゲーム開発 Ver2



みーちゃ Unity勉強中 ちょうどアセットストアの方で メガバンドルセールがやっていましたので 購入して配置してみました Oak Forest Environment のアセットを使って 森っぽく といきたかったけど 適当に置きすぎました キャラクターの方



Unity インポート設定を変えずにアセットを更新する エクスプラボ



一瞬であらゆるゲームオブジェクト メッシュ を爆発させるexploder Unity アセット 3 Kanのメモ帳



シンプルなアクションゲームを作ってみよう2 アセットストアの使用 Unityを使った3dゲームの作り方 かめくめ



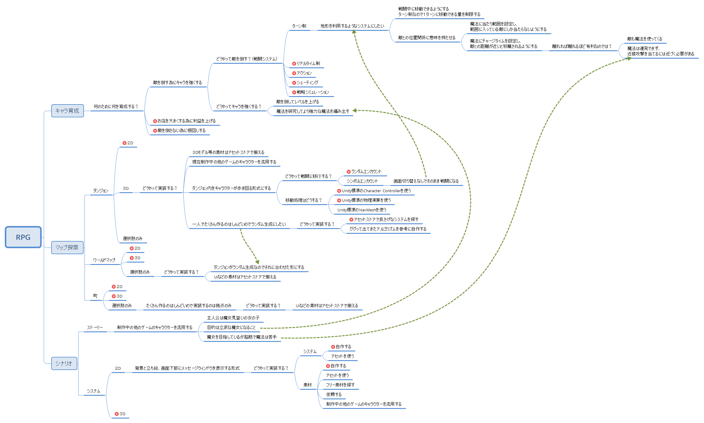
中級者向けunity講座 Rpg編 Part0 企画を練る Qiita



Unity Addressable Asset System の楽チンな使い方を解説 Ver0 3 5対応版 Section31



人型オブジェクトの操作メモ Vrm Unity 初心者ユニティの使い方blog



Unityのタイルマップを使った2dマップ作成手順解説 Liibercraft リーベルクラフト



Unityで三人称視点のキャラクターコントローラを作ってみよう 第1弾 Jean Marc Pelletier



素材系のおすすめasset38選 Unity アセット 3 Kanのメモ帳



15時59分まで Unityアセットストア公式セール 春のアセット大セール は本日最終日です 買い忘れ最終確認 クーポンお忘れ無く Unity Assetstoreまとめ



発掘 Unityアセットコンテスト あなたのアセット眠ってませんか 発掘unityアセット Protopedia



Unity入門 15 アセット編 アセットストアの使い方と壁 床 天井の作成 Boxゲーム Tech Projin



Unity Unity Chanが地面をすり抜けてしまう原因がわかりません Teratail



Unityのおすすめアセット 50選 ゲームジャム Gamejam ハッカソン Hackathon Unity Assetstoreおすすめ情報



Unity 標準アセットのthirdpersoncharacterを改造して通常の移動を歩行に変更 Corevale コアベイル ただいまゲーム制作中



無料化アセット キャラクターの歩き 走りアニメーションをunityエディタ内で作ろう 腕の振り 足の運び方を パスライン で編集してanimation Clipで出力する歩行アニメツール Charanim3d Unity Assetstoreまとめ



2



Metroidvania Controller 2d キャラクター Unity Asset Store



無料化アセット Unity Assetstoreまとめ 割引情報 Beta


No comments:
Post a Comment